Holistic Bonus Engine
for Game Platform

Client

Internal Project for Champion Tech

Sector

Online Gaming, Bonus Management, Player Engagement

My Role

Product design and development, covering research

Project Time

4 Months

Objective

The objective of this case study is to provide a comprehensive analysis of the holistic bonus engine developed for managing and optimizing bonuses in a game platform. This case study aims to showcase how the bonus engine integrates with other system components to ensure seamless operation, enhanced player engagement, and improved operational efficiency. The case study will also touch upon best practices from various industries to highlight the strategic approach taken in the development and implementation phases.

Scope

This case study covers the following aspects:

  • System Overview
  • Implementation Process
  • Features and Functionalities
  • Performance and Scalability
  • Security and Compliance
  • Results and Benefits

Audience

The primary audience for this case study includes:

  • Game Operators
  • System Developers
  • Business Analysts
  • IT Administrators
  • Stakeholders in the gaming industry

Background Information

Company Overview:

Champion Tech is a leading provider of online gaming solutions, offering a wide range of games from multiple providers. The company serves a global audience, ensuring high standards of security, compliance, and player satisfaction.

Industry Context:

The online gaming industry is highly competitive, with players demanding seamless experiences and operators requiring robust tools to manage bonuses, enhance player engagement, and maintain compliance.

Problem Statement:

Managing bonuses effectively is critical for player retention and engagement. The challenge lies in integrating a comprehensive bonus engine that can handle various bonus types, track player activities, and ensure compliance with regulations. Additionally, the system should provide operators with the ability to create diverse bonuses tailored to different player segments, thereby supporting their marketing campaigns and enhancing overall player satisfaction.

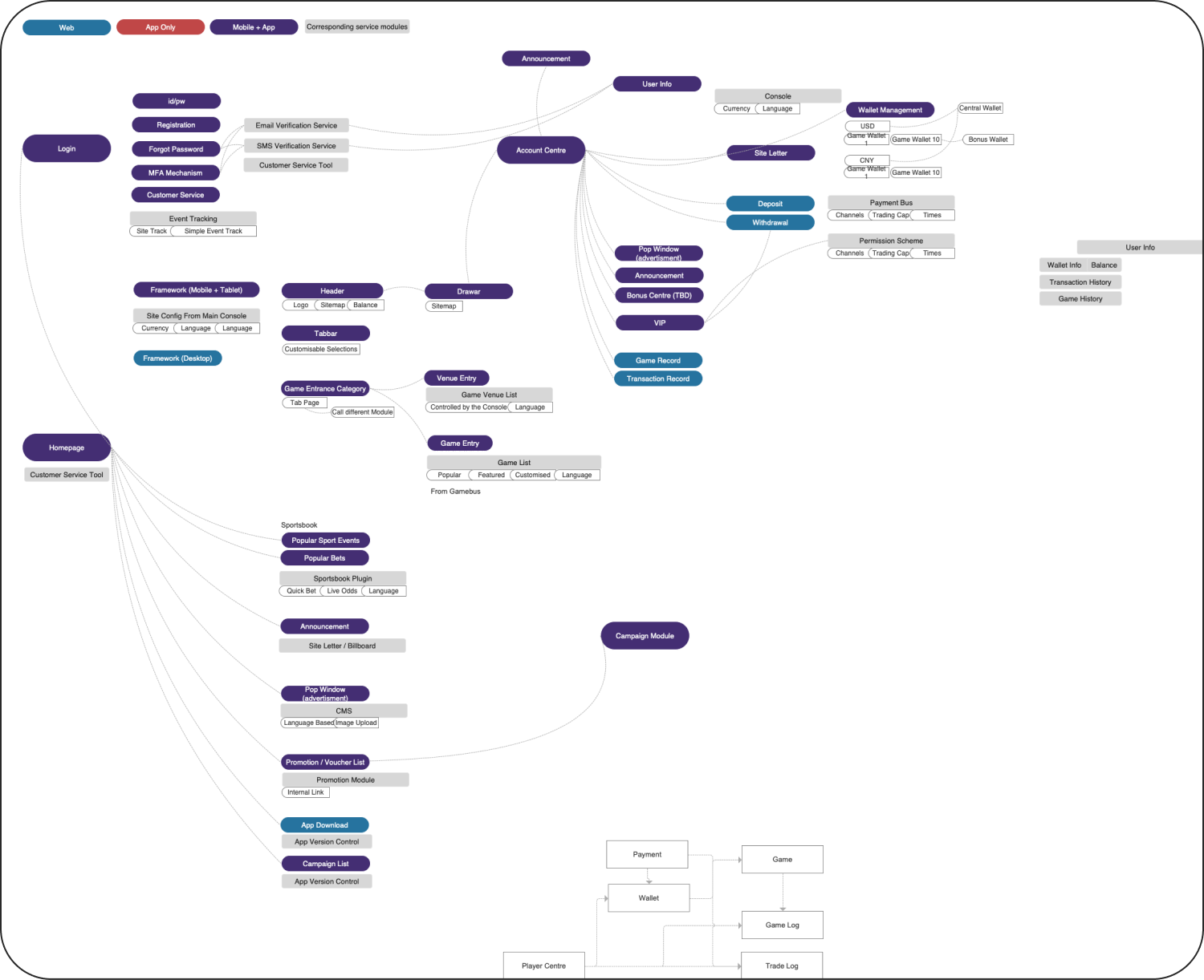
System Overview

Bonus type

Architecture

The architecture of the bonus engine system is modular, integrating various components to manage and optimize bonuses effectively. It ensures seamless interaction between the game providers, operators, and players, providing a robust framework for managing diverse bonuses.

Component #1

Game Provider Integration

  • Manages various bonuses (e.g., welcome bonuses, loyalty rewards, seasonal promotions, referral bonuses, birthday bonuses, and special occasion bonuses).
  • Tracks player eligibility, bonus allocation, and usage.
  • Ensures compliance with regulations and operator policies.

Component #2

Holistic Bonus Engine

  • Integrates APIs from multiple game providers.
  • Manages API statuses and configurations.

Component #3

Operator Management

  • Manages operators and their associated game APIs.
  • Tracks pre-paid credits and commissions.

Component #4

Player Management

  • Handles player registration, login, and wagering.
  • Synchronizes and validates game records.

Component #5

Role and Permission Management

  • Manages roles and permissions for different user levels.
  • Ensures security and compliance through multi-factor authentication.

Component #6

Reporting and Monitoring

  • Provides reports on game performance, player activities, and financial.
  • Monitors pre-paid credits and system health.

Implementation Process

Development Process

The development of the holistic bonus engine followed a systematic approach, divided into two main phases: Data Gathering and System Design.

Phase 1: Data Gathering

  • Stakeholder Engagement
    • Engaged with stakeholders to understand the specific needs and challenges related to bonus management.
    • Conducted workshops and interviews to gather detailed requirements and insights.
  • Market Research
    • Analyzed existing bonus management systems and other promotional systems to identify best practices.
    • Studied top ad systems such as Google Ads and Facebook Ads to understand effective campaign management and optimization strategies.
    • Reviewed similar bonus and promotional systems in the gaming and adjacent industries to gather comprehensive data on features, performance metrics, and user feedback.
  • Competitive Analysis
    • Compared the gathered data with current industry standards to identify gaps and opportunities.
    • Evaluated the strengths and weaknesses of similar systems to inform the design process.

Phase 2: System Design

  • Modular Architecture Design
    • Designed the modular architecture to integrate various components seamlessly, ensuring flexibility and scalability.
    • Focused on creating a robust framework that can manage diverse bonus types and support complex promotional campaigns.
  • Detailed Documentation
    • Created detailed design documents and architecture diagrams to guide the development process.
    • Included specifications for each component, outlining their roles, interactions, and dependencies within the system.
  • Prototyping and Validation
    • Developed prototypes to validate design concepts and gather feedback from stakeholders.
    • Iteratively refined the system design based on feedback and testing results to ensure alignment with business objectives and user needs.
Process 1 Process 2 Process 3 Process 4 Process 5 Process 6 Process 7 Process 8 Process 9 Process 10

Challenges and Solutions:

File Processing and Management

Integration Complexity

  • Challenge: Integrating multiple game provider APIs with different protocols and data formats.
  • Solution: Developed a standardized API library to handle various integrations.

User Interface

Data Synchronization

  • Challenge: Ensuring real-time synchronization of game records and player data.
  • Solution: Implemented a robust data synchronization mechanism using cron jobs and real-time notifications.

Reporting and Monitoring

Bonus Tracking and Allocation

  • Challenge: Managing and tracking various bonus types and ensuring they are allocated correctly to players.
  • Solution: Developed a comprehensive bonus engine to handle bonus rules, tracking, and allocation.

Features and Functionality

Holistic Bonus Engine:

  • Welcome Bonuses: Offered to new players upon registration or first deposit.
  • Loyalty Rewards: Bonuses for regular players based on their activity and engagement.
  • Seasonal Promotions: Time-limited bonuses to encourage participation during special events or holidays.
  • Referral Bonuses: Rewards for players who refer new players to the platform.
  • Birthday Bonuses: Special bonuses given to players on their birthdays.

Player Eligibility and Tracking

  • Eligibility Criteria: Defines the conditions under which players qualify for specific bonuses (e.g., deposit amount, number of wagers, VIP Levels, Groups, Tags, ...).
  • Real-Time Tracking: Monitors player activities and updates eligibility status in real-time.

Bonus Allocation and Redemption

  • Not Automated Allocation: Bonuses are accepting bonuses assigned to eligible players based on predefined rules.
  • Seamless Redemption: Players can easily redeem their bonuses through the platform’s interface.

Compliance and Reporting

  • Regulatory Compliance: Ensures that all bonuses comply with relevant gaming regulations and operator policies.
  • Detailed Reporting: Provides comprehensive reports on bonus distribution, usage, and effectiveness.
functionality 1 functionality 2 functionality 3 functionality 4

Performance and Scalability

Performance Metrics (KPI’s):

The system's performance is measured using several key metrics to ensure it meets the operational needs of game operators and provides a seamless experience for players. These metrics include.

  • Bonus Allocation Speed
    • Time taken to allocate bonuses to eligible players.
    • Measured to ensure the system can handle large volumes of transactions quickly.
  • System Uptime
    • Percentage of time the system is operational and available to users.
    • Critical for maintaining player engagement and trust.
  • Data Synchronization Latency
    • Time taken to synchronize game records and player data across the system.
    • Ensures real-time updates and accuracy in bonus allocation and player tracking.
  • Scalability
    • The system's ability to handle an increasing number of players, bonuses, and transactions.
    • Evaluated through load testing and performance benchmarks.
  • Error Rate
    • Percentage of errors occurring in bonus allocation and data synchronization.
    • Helps identify areas for improvement and ensures system reliability.
  • Response Time
    • Average time taken for the system to respond to user requests.
    • Crucial for maintaining a smooth user experience
  • User Engagement Metrics
    • Metrics such as active users, session duration, and user retention rates.
    • Helps in understanding player behaviour and the effectiveness of bonuses.

Future Work:

Advanced Analytics

  • Implementing advanced analytics to provide deeper insights into bonus effectiveness and player behavior.
  • Utilizing machine learning algorithms to predict player preferences and optimize bonus offers.

Personalized Bonuses

  • Developing personalized bonus strategies based on individual player data and engagement patterns.
  • Offering tailored bonuses to enhance player satisfaction and loyalty.

Integration with Emerging Technologies

  • Exploring integration with technology for enhanced transparency and security.
  • Leveraging AI and automation for more efficient bonus management and player support.

Learnings

#1

Start Small for Big Impact

Begin with small, manageable design rather than overhauling the entire system at once. This approach allows for strategic, meaningful improvements that steer the project in the intended direction without overwhelming resources.

#2

Embrace Flexibility and Adaptation

Initially, we had a rigid view of the end product, which led to overlooking some user needs. By staying flexible and open to feedback, we learned to adjust our plans and better meet user expectations.

#3

Asking the Right Questions

Our initial focus groups were too focused on hypothetical solutions. Through further research and refined questions, we learned the importance of asking specific, actionable questions to gather useful data.